[@pseudoyu]$ { 💭 & 🐦 & 📝 & 🌟 & ▶️ & 🎵 & 📖 & 📺 & 🎮 } > /dev/telegram
Aggregate the content I consume and create on the Internet.
Aggregate the content I consume and create on the Internet.
⤴️ opened a pull request in RSS3-Network/Serving-Node #github #pull-request
https://github.com/RSS3-Network/Serving-Node/pull/131
https://github.com/RSS3-Network/Serving-Node/pull/131
⤴️ opened a pull request in RSS3-Network/Serving-Node #github #pull-request
https://github.com/RSS3-Network/Serving-Node/pull/130
https://github.com/RSS3-Network/Serving-Node/pull/130
⤴️ opened a pull request in RSS3-Network/Serving-Node #github #pull-request
https://github.com/RSS3-Network/Serving-Node/pull/128
https://github.com/RSS3-Network/Serving-Node/pull/128
▶️ study vlog #44 | 程序员下班后的日常学习记录 | 新年伊始,多多充电|日常英语学习、运动、思考 #bilibili
https://www.bilibili.com/video/BV1EK411a7Hj
https://www.bilibili.com/video/BV1EK411a7Hj
⤴️ opened a pull request in niracler/nyaruko-telegram-bot #github #pull-request
https://github.com/niracler/nyaruko-telegram-bot/pull/13
https://github.com/niracler/nyaruko-telegram-bot/pull/13
📖 简单易懂的 Telegram to xLog Shorts 机器人部署方案 #article #readwise
https://niracler.com/nyaruko-deploy-for-xlog
https://niracler.com/nyaruko-deploy-for-xlog
▶️ Heptabase Fundamentals 102: Organizing topics with nested whiteboards and tab groups #youtube
https://www.youtube.com/watch?v=zlGRxZHlDgM
https://www.youtube.com/watch?v=zlGRxZHlDgM
▶️ Heptabase Fundamentals 101: Sense-making with whiteboards #youtube
https://www.youtube.com/watch?v=HgvR2QkfwG0
https://www.youtube.com/watch?v=HgvR2QkfwG0
使用 IFTTT 的 Instapaper 到本频道的文章收藏同步的 workflow 最近不知道是平台限制还是什么原因总是很慢,干脆通过 readwise api 写了一个 n8n workflow,文档还是挺清晰的,这下所有的同步流都转移到 n8n 了 🙌
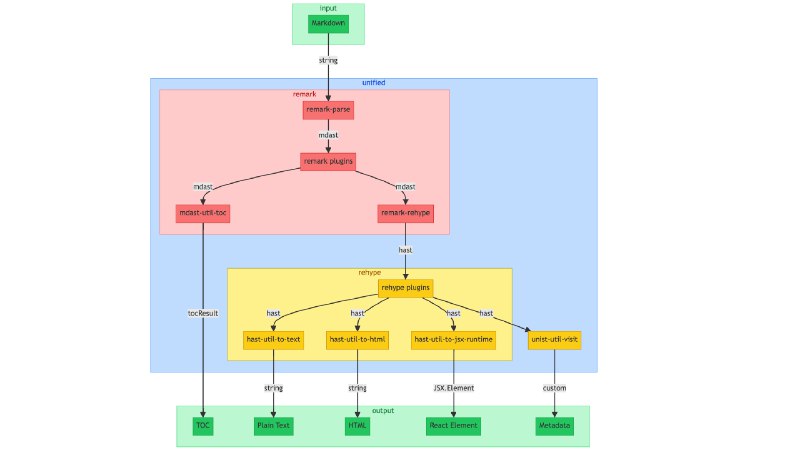
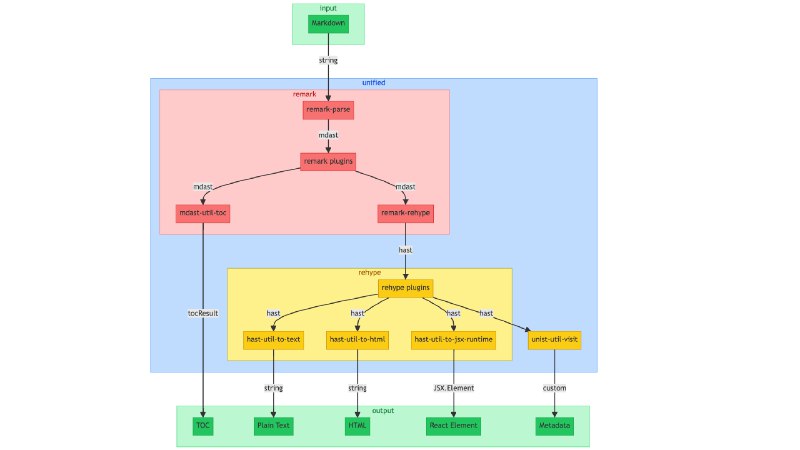
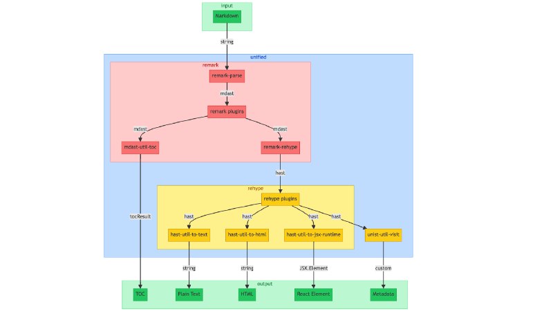
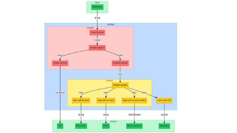
📖 A Visual Guide to SSH Tunnels: Local and Remote Port Forwarding #article #readwise
https://iximiuz.com/en/posts/ssh-tunnels/
https://iximiuz.com/en/posts/ssh-tunnels/