Yu’s Life
00:21 · 2024年1月21日 · 周日
📖
如何优雅编译一个 Markdown 文档 #article #readwise
https://diygod.cc/unified-markdown
How to elegantly compile a Markdown document - DIYgod
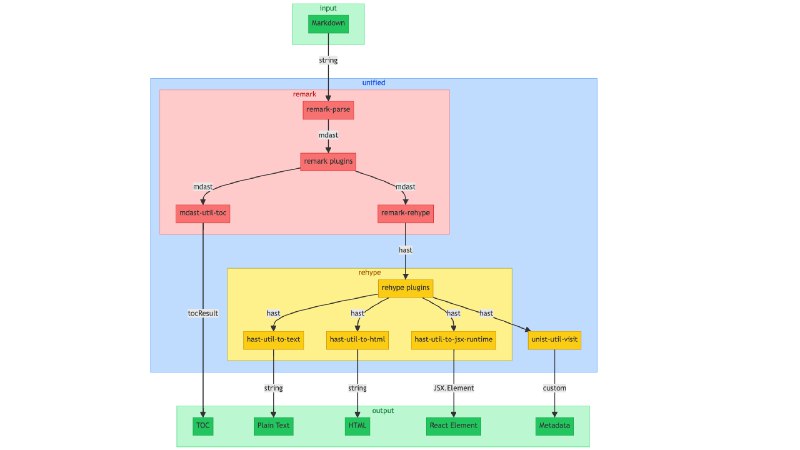
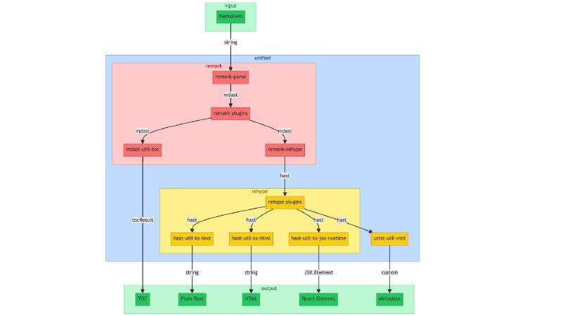
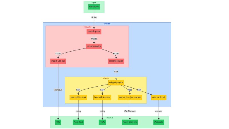
Markdown 是一种广泛使用的轻量级标记语言,允许人们使用易读易写的纯文本格式编写文档,也是 xLog 主要使用的文章格式,本文就以 xLog Flavored Markdown 为例来说明如何优雅地解析一个 Markdown 文档
Home
Powered by
BroadcastChannel
&
Sepia