[@pseudoyu]$ { 💭 & 🐦 & 📝 & 🌟 & ▶️ & 🎵 & 📖 & 📺 & 🎮 } > /dev/telegram
Aggregate the content I consume and create on the Internet.
Aggregate the content I consume and create on the Internet.
使用 IFTTT 的 Instapaper 到本频道的文章收藏同步的 workflow 最近不知道是平台限制还是什么原因总是很慢,干脆通过 readwise api 写了一个 n8n workflow,文档还是挺清晰的,这下所有的同步流都转移到 n8n 了 🙌
📖 A Visual Guide to SSH Tunnels: Local and Remote Port Forwarding #article #readwise
https://iximiuz.com/en/posts/ssh-tunnels/
https://iximiuz.com/en/posts/ssh-tunnels/
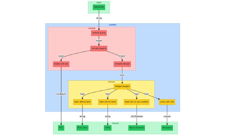
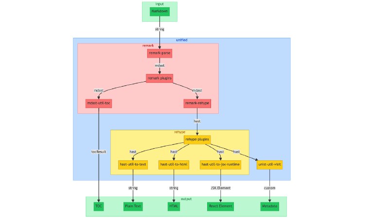
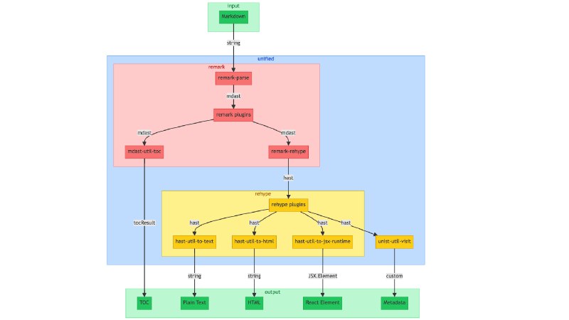
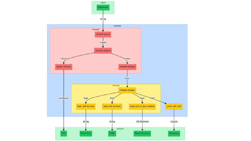
🔖 GitHub - wevm/vocs: Minimal Documentation Framework, powered by React + Vite. #bookmark #pinboard
https://github.com/wevm/vocs
https://github.com/wevm/vocs
react, typescript, document, framework, vite, mdx▶️ 10部新动画! 物语系列 OFF&MONSTER Season 动画制作决定PV【新房昭之/SHAFT/西尾维新】 #bilibili
https://www.bilibili.com/video/BV1eK411e7V3
https://www.bilibili.com/video/BV1eK411e7V3
🔖 GitHub - drizzle-team/drizzle-orm: Headless TypeScript ORM with a head. #bookmark #pinboard
https://github.com/drizzle-team/drizzle-orm
https://github.com/drizzle-team/drizzle-orm
database, orm, typescript, sql, postgres, nodejs🔖 GitHub - hakadao/BewlyBewly: Improve your Bilibili homepage by redesigning it, adding more features, and personalizing it to match your preferences. (English | 简体中文 | 正體中文 | 廣東話) #bookmark #pinboard
https://github.com/hakadao/BewlyBewly
https://github.com/hakadao/BewlyBewly
bilibili, chrome-extension, tool🔖 Dygraphs #bookmark #pinboard
https://dygraphs.com/
https://dygraphs.com/
chart, diagram, javascript, package, data-visualization🔖 GitHub - vanna-ai/vanna: 🤖 Chat with your SQL database 📊. Accurate Text-to-SQL Generation via LLMs using RAG 🔄. #bookmark #pinboard
https://github.com/vanna-ai/vanna
https://github.com/vanna-ai/vanna
ai, database, sql, rag, llms, python🔖 GitHub - louislam/dockge: A fancy, easy-to-use and reactive self-hosted docker compose.yaml stack-oriented manager #bookmark #pinboard
https://github.com/louislam/dockge
https://github.com/louislam/dockge
docker, container, tool, self-host, docker-compose🔖 GitHub - Once-Upon/context: Context for Ethereum L1 and L2 transactions #bookmark #pinboard
https://github.com/Once-Upon/context
https://github.com/Once-Upon/context
blockchain, web3, ethereum, dapp